行业观察
左滑下面栏目可查看更多↓汇集中国润滑油信息网基于长期行业观察与行业研究专题输出的判断性文章,围绕润滑油产业发展趋势题,提供阶段性分析与观点解读,反映行业变化中的关键信号与判断结论。
其中,核心判断内容基于「行业研究专题」形成的阶段性研究成果。
注:本栏目为行业判断与观点解读内容,侧重阶段性分析,不构成具体企业或产品评价结论。
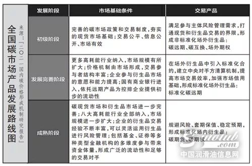
全国碳市场对我国石油石化企业的机遇与挑战
7月23日,全国碳市场正式上线运行一个完整交易周。上海环境能源交易所数据显示,上线以来,全国碳市场碳排放配额(CEA)延续涨势,实现‘六连阳’,CEA价格逐步攀升,市场交易量总体稳定,整体表现符合市场预期。发电行业首批纳入,中国石油、中国石化、中国海油旗下超过30家单位电力业务纳入。下一步,全国碳市场···
传统石油巨头加速绿色转型 壳牌拟收购可再生能源零售商Inspire Energy
欧洲石油巨头荷兰皇家壳牌公司(Royal Dutch Shell Plc)将收购可再生能源零售商Inspire energy Capital LLC,寻求扩大其在美国的可再生能源业务。壳牌旗下子公司壳牌新能源美国有限责任公司周二(7月27日)宣布,该公司已经签署了一项协议,将收购Inspire energy Capital 100%的股权。这笔交易预计将在今年第四季度完成。&···
重庆壳牌西南总部贸易项目落户北碚
近日,北碚区商务委、重庆壳牌能源有限公司、蔡家公司三方成功签约,重庆壳牌西南总部贸易项目正式落地。重庆壳牌能源有限公司是由壳牌(中国)有限公司和壳牌中国控股私有有限公司共同出资组建的一家外商独资企业,于2006年12月正式成立,注册资本3.2亿元,主要经营成品油零售、批发及便利店经营业务。自落户重庆市场以来,···
嘉实多推出创新EV电池电子导热油 可缩短充电时间
据外媒报道,英国嘉实多(Castrol)推出一种先进的新型“直接”电池电子导热油Castrol ON,可让下一代电动汽车(EV)更快地充电,并提供更高的性能、保护和可持续性。(图片来源:嘉实多)目前几乎所有的电动汽车电池均采用水/乙二醇基冷却剂,该冷却剂包含在围绕电池模块的“夹套”中。为满足未来的技···
龙蟠科技向南京市市政工程管理处捐赠抗疫物资
南京的疫情还在持续扩散,本轮疫情虽已查清了源头,但每日仍有新增病例不断涌现。南京目前正处在抗击疫情的关键时期,社会各界都在积极努力,龙蟠科技作为民族品牌,也在为抗疫积极贡献自己的力量。7月30日下午,龙蟠科技总裁助理兼研究院院长史莹飞和龙蟠科技旗下绿瓜生物营销总监郭总一行来到了南京市市政工程管理处,代表···
荷兰皇家壳牌Q2营收605.15亿美元,利润56.6亿美元
7月29日美股盘前,荷兰皇家壳牌(RDS.A.US)公布了2021年第二季度业绩。财报显示,荷兰皇家壳牌(RDS.A.US)Q2营收605.15亿美元,同比增长8.6%。归母净利润为34.28亿美元,去年同期录得净亏损181.31亿美元。此前,2021年第一季度营收为556.65亿美元,上年同期为600.29亿美元;归母净利润56.6亿美元,上年同期录得净亏损2400万美···
长城润滑油绿色科技赋能产业升级
7月1日,全国范围开始禁止生产、销售不符合“国六”排放标准的重型柴油车。这也成为继轻型车和公交、环卫、邮政等重型城市车辆之后,“国六”排放标准在国内汽车市场全面落地。该标准的实施也意味着,在汽车排放标准上我国实现了与欧美发达国家的全面接轨。有业内人士分析,“国六”标准全面···
雅富顿HiTEC® 11456 乘用车发动机油添加剂路试结果体现优异性能
符合 ILSAC GF-6 / API SP 规格,适用于国六车型的乘用车发动机油添加剂随着日益严苛的环保排放控制和降低油耗的压力驱动,雅富顿研制了一款满足 ILSAC GF-6 / API SP 规格和适用于国六车型的售后市场服务油添加剂产品。HiTEC® 11456 是一款(Mid SAPs) 降低灰分的配方,适用于装配或不装配GPF(汽油车颗粒捕集器)的国···
昆仑润滑荣获“2021可持续发展典范企业”
7月28日-29日,第十届中国财经峰会暨2021可持续商业大会于上海举行,本次大会以“增长”为主题,汇聚国内外颇具远见的商业领袖、经济学界翘楚、创业家及新青年代表,讲述中国故事,共享中国机遇,共促复苏增长。作为润滑领域的领军品牌,昆仑润滑荣获“2021可持续发展典范企业”奖。中国财经峰会设立于···
研究团队升级回收塑料垃圾 将其转化为高性能机械润滑剂
寻找新的塑料垃圾解决方案,可以显着改善全球可持续发展实践,并有助于实现绿色未来。 据外媒报道,一研究团队致力于将塑料垃圾升级为液体润滑剂,包括油、液压油、传热流体和油脂。(图片来源:tamu)该项目团队由爱荷华州立大学(Iowa State University)领导,研究人员分别来自阿贡国家实验室(Argonne National Laborat···
