行业观察
左滑下面栏目可查看更多↓汇集中国润滑油信息网基于长期行业观察与行业研究专题输出的判断性文章,围绕润滑油产业发展趋势题,提供阶段性分析与观点解读,反映行业变化中的关键信号与判断结论。
其中,核心判断内容基于「行业研究专题」形成的阶段性研究成果。
注:本栏目为行业判断与观点解读内容,侧重阶段性分析,不构成具体企业或产品评价结论。
“龙蟠杯”世界十佳变速器评选亮相美国第十二届国际CTI研讨会
美国时间5月17日中午,在第十二届CTI汽车变速器、混合动力和电驱动国际会议现场,龙蟠润滑油ATF项目首席专家、北京航空航天大学教授徐向阳先生登上主讲台,面向来自全球各国的一千多名汽车行业专家,发布了“世界十佳变速器评选——来自全球最重要市场的声音”为主题的总结报告。CTI变速器会议是变速器···
龙蟠科技与养车无忧达成合作
5月18日,养车无忧新模式发布会在杭州召开。会上,由养车无忧打造的17汽配—中国首个会员制汽配服务连锁体系正式宣告启动。龙蟠应邀成为17汽配的首批合作厂商。后期,龙蟠科技将通过该服务体系,向其下属的各家合作连锁门店提供养车无忧专供的润滑油产品。龙蟠科技市场中心陈总与养车无忧ceo李立兵先生现场签约据了解,···
金球石化——欢迎南乐代表团到厂参观
阳光明媚,春暖花开,正值最美的人间五月天。金球润滑油濮阳南乐运输行业考察团就在这风和日丽,阳光普照的日子里,来到了济南金球石化有限责任公司的现代化研发生产仓储基地,实地考察金球润滑油的生产现场。上午10点半,濮阳南乐客户的大巴车就到了公司门口,公司营销总监李总、营销总监助理徐总,以及工厂的各部门领导热···
福斯润滑油受邀出席第五届中国变速器先进制造技术高层论坛
2018年5月16日,由AI汽车制造业和长城汽车动力研究院共同举办的第五届中国变速器先进制造技术论坛在河北保定隆重召开。此次论坛围绕变速器及其零部件的高精高效加工、监测与控制、测试与试验、生产物流、智能生产等方向的世界领先技术及解决方案进行深入交流,共同探讨提升变速器产品品质、提高生产效率、降低生产成本、提升···
【共燃荣耀】#ILOVEUNITED , 海湾中国与曼联共同见证冠军之路
(北京) 2017年5月13日,GULF海湾石油携手曼联俱乐部为中国的曼联球迷打造特殊的回忆。自2017年4月GULF海湾石油参与#ILOVEUNITED曼联俱乐部球迷活动起,数以千计的曼联球迷期待已久的红魔狂欢再次回到北京。2016年3月GULF海湾石油和曼联达成战略合作协议,成为了曼联全球润滑油及燃油零售赞助商。在GULF海湾石油和曼联各自创···
致力于净化市场 龙蟠持续打击假冒伪劣侵权商品
江苏龙蟠科技股份有限公司自成立以来,始终秉持“以全球技术,服务中国用户”的企业使命,以打造民族品牌、成为中国制造业500强为企业愿景。凭借对产品品质的不懈追求,龙蟠科技赢得了广大消费者的高度认可。江苏可兰素汽车环保科技有限公司是龙蟠科技旗下的全资子公司,通过为广大车主提供优质的车用尿素产品,迅···
茂名石化:润滑油基础油产量创新高
2018年1至4月,茂名石化润滑油基础油产量达到13.12万吨,较去年同期增加1.11万吨,创历史同期最好水平。今年以来,茂名石化紧盯市场,积极优化润滑油生产方案,通过加强全厂优化平衡,细化原油组分切割,精心操作,特别是面对雨季恶劣天气带来的不利影响,进一步加强润滑油外装和管输交接计量管控,为进一步拓宽润滑油基础油···
汉地润滑油华东生产基地蓄势待发
截至目前(2018年5月),在完成安评、环评、职评、能评等审查流程并获得肯定批复后,汉地润滑油开始对坐落于南通市的华东生产基地进行土地地质勘察。图:华东生产基地项目现场地质勘察提供数据支持 各项准备工作有序开展近日,汉地润滑油地质勘查人员抵达项目现场,开展地质勘察工作,用静力触探机设备进行地下钻孔,每隔2米···
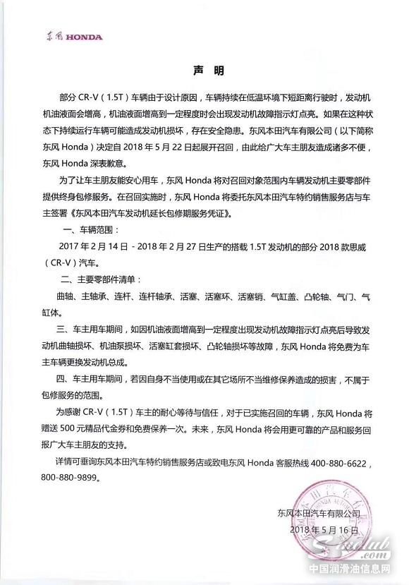
足足等了116天!东本“机油门”终于落地,召回13万辆CRV
5月16日,在东风本田“机油门”事件发生后的第116天,此前一直摆出一副死猪不怕开水烫的东风本田终于发布了召回计划。根据《缺陷汽车产品召回管理条例》和《缺陷汽车产品召回管理条例实施办法》的要求,东风本田汽车有限公司向国家市场监督管理总局备案了召回计划,决定自2018年5月22日起,召回2017年2月14日至20···
2018长城润滑油CTCC中国房车锦标赛风云再起
CTCC中国房车锦标赛是中国赛车运动第一品牌,国际汽联唯一支持国家级房车赛事,参赛车队代表了全中国赛车的最高水准。2018长城润滑油CTCC中国房车锦标赛上海揭幕站精彩纷呈,现场观众与各界媒体沉浸狂欢之中,尽情享受这场速度与激情的盛宴。2018CTCC第二站将于5月20日移师广东珠海,战火重燃引发期待。上汽大众333车队首站···
