行业观察
左滑下面栏目可查看更多↓汇集中国润滑油信息网基于长期行业观察与行业研究专题输出的判断性文章,围绕润滑油产业发展趋势题,提供阶段性分析与观点解读,反映行业变化中的关键信号与判断结论。
其中,核心判断内容基于「行业研究专题」形成的阶段性研究成果。
注:本栏目为行业判断与观点解读内容,侧重阶段性分析,不构成具体企业或产品评价结论。
中国石化牵头承担三个国家重点研发计划项目
重点攻关“适应国6清洁汽油生产关键技术”“适应国6清洁柴油生产关键技术”和“高性能植物基润滑油关键技术”11月6日,中国石化牵头承担的三个国家重点研发计划项目“适应国6清洁汽油生产关键技术”“适应国6清洁柴油生产关键技术”和“高性能植物基润滑油关键技术···
油价暴涨至新高!突破70美元已成为可能
近日,沙特爆发反腐风暴,油价一度暴涨,突破64美元,创下两年来新高。就目前看,这一上涨势头还将持续,据美银美林预测,油价将有望突破70美元。本周,石油巨头沙特上演了一场反腐大戏,数十名王子、大臣牵涉其中。这场风暴式的反腐直接引发了一场罕见的油价暴涨。沙特上演反腐大戏,助推油价暴涨 在全球几大主要的石油生产···
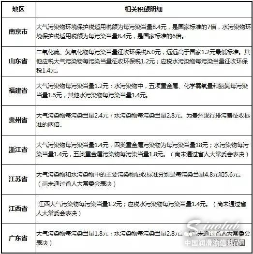
成品油:由“费”改“税” 环保税征收进入倒计时
十二届全国人大常委会第二十五次会议上获表决通过了《中华人民共和国环境保护税法》,并将于2018年1月1日起施行。该税法针对不同的省份、不同污染源行业相应地设置了不同收费标准,所涉及的税目税额均已确定。作为我国第一部推进生态文明建设的单行税法,该税法的施行,标志着我国环境保护法律法规体系进一步完善,同时也意···
刚刚,领航润滑油天津第二生产基地启动并携手中国男篮!
2017年11月8日,领航润滑油在天津举办第二生产基地启动仪式。领航石化董事长周忠诚、天津市开发区工委委员南港工业区党委书记王俊明、中国电子系统工程第四建设有限公司副总裁谭松林、美国雅富顿化学公司亚太区销售总监冯永明、哈尔滨工业大学化工与化学学院教授,博士生导师,教育部新世纪人才刘宇燕教授、内蒙古通辽合作伙···
飒战鹏城,道达尔李宁3v3羽毛球赛深圳站突破1800人
深圳, 11月5日, 2017 –11月4日至5日,2017道达尔李宁李永波杯3v3羽毛球赛深圳站在深圳科技园文体中心羽毛球馆热力开打。来自深圳及周边地区的1833名羽毛球爱好者参加了本次比赛,参赛人数创当地历史新高。嘉宾从右至左依次为:李宁(中国)体育用品有限公司品牌赛事经理孙冀先生、李宁(中国)体育用品有限公司大区经···
美合:以品质诠释品牌 奔向车用油市场新蓝海
——专访珠海美合科技股份有限公司董事长兼总经理胡庆光先生梳理近年来润滑油行业的发展,珠海美合科技股份有限公司让人印象深刻。从工业油领域的隐形冠军,2011年推出“金美合”系列车用油,2015年新三板成功上市,2016年总投资约1500万、占地2000平方米、严格按照ISO17025国际级实验室标准建设的独立···
坚定高标准,实现“三特梦”
——访辽宁三特石油化工有限公司董事长王海祥10月27日至29日,2017全国汽车配件交易会暨全国汽车配件采购交易会在杭州国际博览中心盛大举办,作为中国汽车配件行业的传统盛会,本次杭州汽配会吸引了来自发动机、底盘及车身、电器、材料及通用件、汽车用品(美容护理、坐垫脚垫、汽车电子、汽车精品)、油品(油品···
创新渠道模式 玉柴马石油携手蓝色联盟
2017年11月6日,广西南宁玉柴马石油润滑油有限公司与上海市出租汽车暨汽车租赁行业协会蓝色联盟在常熟森林大酒店举行长期战略合作伙伴协议签约仪式。蓝色联盟作为上海市出租汽车在行业现代企业改革中脱颖而出的、以企业服务品牌为纽带的联合型经济体,此次与玉柴马石油建立长期合作关系,旨在树立服务品牌,加强服务质量管理···
壳牌开启新加坡润滑油调合工厂
据11月7日消息,壳牌上周开启了位于新加坡的一个润滑油调合工厂,可以每年生产润滑油39万吨,成为全球第三大润滑油调合工厂。壳牌这家全球最大的润滑油供应商表示,公司将利用该设施增强其供应链,同时扩大在亚太地区海运市场的份额。新建工厂位于新加坡西部大士的润滑油园区,占地10公顷,相当于约25个足球场那么大。该工厂···
辽宁省质监局通报润滑油产品质量安全风险监测情况
近期,辽宁省质量技术监督局组织开展了润滑油产品质量安全风险监测。本次所监测的样品中,有1批次车用润滑油样品不符合标准要求。本次风险监测共采集样品40批次,分别采自省内汽配市场、维修店和电商等渠道。主要依据GB11122-2006《柴油机油》、GB11121-2006《汽油机油》等标准,对车用润滑油产品的运动黏度(100℃)、低温动···
