国六来了!重型柴油车必须满足国六标准!将淘汰100万国三车!


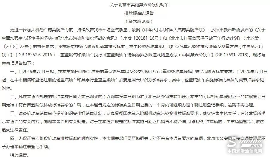
为进一步加大机动车污染防治力度,持续改善环境空气质量。自2019年7月1日起,在本市销售和登记注册的重型燃气车以及公交和环卫行业重型柴油车须满足国六b阶段标准要求。
自2020年1月1日起,在本市销售和登记注册的轻型汽油车和其余行业重型柴油车须满足国六b阶段标准要求。
凡在本通告规定的标准实施日期之前已购买的(以购车发票日期为准)和已从外省市转出迁往本市的(以机动车登记证书的转移登记日期为准)符合第五阶段排放标准要求的车辆,在本通告规定的标准实施日期之后的一个月内可继续办理车辆注册登记手续,逾期不再办理。
请各机动车销售单位提前组织安排好销售计划,认真贯彻国家第六阶段机动车污染物排放标准要求,落实销售主体责任,在经营场所明示本通告的有关内容,向购车者告知有关规定。更多油品资讯油品信息调油技术请关注微信公众号油品圈。对于在本通告规定的标准实施日期之后销售不符合国六b排放标准车辆的,由市场监管部门依法追究法律责任。
为保证第六阶段机动车排放标准的顺利实施,本市相关部门要严格把关,对不符合本通告要求的车辆,北京市公安局公安交通管理局不予办理车辆注册登记手续。

此前1月4日,生态环境部等11个部门印发了《柴油货车污染治理攻坚战行动计划》,对国三车的淘汰做出了明确的要求。
(生态环境部信息公开栏 截图)

2年淘汰100万国三车
(政策原文 截图)

2020 年年底前,京津冀及周边地区、 汾渭平原加快淘汰国三及以下排放标准营运柴油货车100万辆以上。
对于提前淘汰并购买新能源货车的,享受中央财政现行购置补贴。
国六真的来了!
各位卡友要做好准备!

更多资讯,欢迎扫描上方二维码关注中国润滑油信息网微信公众号(sinolub)



以配套服务驱动价值,玛吉斯轮胎获小鹏汽车“合作协同奖”
车龄可以老,车动力必须新!
“凝硕果 驭时进 展新程”---关于召开天津市润滑油脂协会主题年会的通知
在不确定的时代,做确定的伙伴——统一石化发布2026-2030“稳赢战略”暨权威成绩单
倒计时1天!LubTop2025总评榜投票启幕,共鉴行业标杆诞生
对话路博润高层:以“前瞻性创新”应答汽车动力变局