实用贴士丨实验室化学品该如何存放?
有些试剂容易吸湿而潮解或水解;有的容易跟空气里的氧气、二氧化碳或扩散在其中的其他气体发生反应,还有一些试剂受光照和环境温度的影响会变质。

这些化学品性质各不相同,
应如何区别对待呢?
低沸点的化合物、需要低温保存的药品须按要求放入所需的环境(低温冰箱);
避光保存的药品及其所配制的试剂,均应按要求用棕色容器(瓶)保存,或用深色纸包裹。
药品一律放入药品柜内,不得与配制的溶液混在一起放置;
液体药品放置矮柜。固体药品与液体药品分开放置;
酸碱不能混放,氧化剂和还原剂不能混放,如果混合会发生剧烈反应的试剂不能混放,防止可能因为倾倒,破碎等意外原因引发事故;
对于一些常温环境下存放的药品,一定要注意防潮,负责会发生固体结块现象!液体样品结块好像以前只遇到冰醋酸,放在温度高些的地方就能变成液态了;
北方的冬季有点冷,部分实验室的空调一般只制冷,不制热,有一些凝固点和常温偏差不大的试剂,会出现冬天凝固,夏天又变成液体的情况。还要注意的是,试剂瓶一般都是普通玻璃生产的,非常厚,温度变化太剧烈的话容易炸裂。比如,对怕冷怕冻的腐蚀性物品。如受冻结冰的冰醋酸,受冻聚合沉淀的甲醇等,库房温度应保持在15℃左右,冬季要保暖;
硫酸和盐酸都不好保存,虽然都是酸,硫酸应该跟甲酸、乙酸、盐酸分开放置;
甲酸、乙酸、盐酸有强挥发性,应通风良好,把酸雾及时排出;
硫酸具有强氧化性和强脱水性,应该单独放置。

九种常见化学品存放环境条件
各种化学物品危险特性不—样,在温湿度要求上也应分别对待,以有利贮存安全保证质量。
一、易爆物品:应储存在库内温度低于30℃的条件下,相对湿度应保持在75—80%。
二、氧化剂:一般氧化剂应控制在30℃以下。对于一些含结晶水的氧化剂如硝酸盐类因受热后熔化失去结晶状态引起潮解,库房温度就不宜超过28℃,要保持在保温库房内。相对湿度应保持在75%以下。
三、压缩和液化气体:仓库温度应不宜超过32℃,相对湿度应控制在80%以下,以防止钢瓶生锈。
四、自燃物品:仓库温度应在28—30℃左右,相对湿度应保持在80%以下。储存黄磷库房,冬季库房温度最低不能低于3℃。
五、防潮物品:库房温度应在30℃左右。相对湿度一般应在75℃以下,要特别注意采取防潮的措施。
六、易燃液体:必须严格控制库内温度,防止库内温度过高,特别要根据液体的沸点与闪点的高低来控制温度。
七、易燃固体:湿度过高或湿度过大,都会影响易燃固体的安全储存。如硝化棉的贮存需含有30%的湿润剂乙醇,库内温度应控制30℃以下。樟脑、精茶等相对湿度应在80%以下。储存二级易燃固体的仓库,温度不得超过32℃。
八、毒害品:毒害品仓库温度不宜超过32℃,相对湿度应控制在80%以下。对于氰化物,库内要保持干燥,因为氰化物与潮湿空气接触可产生剧毒的氰化氢气体。
九、腐蚀性物品:这类物品,品种较多,性能各异,固、液体都有,为此必须根据其性质,对温、湿度加以控制。
如对一些吸湿潮变质或冒烟的腐蚀物品如五氧化二磷、三氯化磷、氰化硫酰、氯化亚砜等,仓库要保持干燥,相对湿度应保持在75%以下。对易挥发的溴素,易分解的过氧化氢双氧水含量在40%以下,库温应保持在28℃以下,最好是25℃左右。对怕冷怕冻的腐蚀性物品。如受冻结冰的冰醋酸,受冻聚合沉淀的甲醇等,库房温度应保持在15℃左右,冬季要保暖。

“八大防”搞定所有!
1防挥发:
1.油封:氨水,浓盐酸,浓硝酸等易挥发无机液体,在液面上滴10~20滴矿物油,可以防止挥发(不可用植物油)。
2.水封:二硫化碳中加5mL水,便可长期保存。汞上加水,可防汞蒸气进入空气。汞旁放些硫粉,一但失落,散布硫粉使遗汞消灭于化学反应中。
3.腊封:乙醚、乙醇、甲酸等比水轻的或易溶性挥发液体,以及萘、碘等易挥发固体,紧密瓶塞,瓶口涂腊。溴除进行原瓶腊封外,应将原瓶置于具有活性炭的塑料筒内,筒口进行腊封。
2防潮:
1.漂白粉、过氧化钠应该进行腊封,防止吸水分解或吸水爆炸。氢氧化钠易吸水潮解,应该进行腊封;硝酸铵、硫酸钠易吸水结状,倒不出来,以至导致试剂瓶破裂,也应严密腊封。
2.碳化钙、无水硫酸铜、五氧化二磷、硅胶极易吸水变质,红磷易被氧化,然后吸水生成偏磷酸,以上各物均应存放在干燥器中。
3.浓硫酸虽应密闭,防止吸水,但因常用,故宜放磨口瓶中,磨口瓶塞应该原配,切勿对调。
4.“特殊药品”的地下室,下层布块灰,中层布熟石灰上层布双层柏油纸,方可存放药物。
3防变质:
1.防氧化:亚硫酸钠、硫酸亚铁、硫代硫酸钠均易被氧化,瓶口应涂腊。
2.防碳酸化:硅酸钠、过氧化钠、苛性碱均易吸收二氧化碳,应该涂腊。
3.防风化:晶体碳酸钠、晶体硫酸铜应进行腊封,存放在地下室中。
4.防分解:碳酸氢铵、浓硝酸受热易分解,涂腊后,存放在地下室中。
5.活性炭能吸附多种气体而变质,(木炭亦同),应放在干燥器中。
6.黄磷遇空气易自燃,永远保存水中,每15天查水一次:磷试剂瓶中加水、置于有水水糟中,上加钟罩封闭。
7.钾、钠保存在火油中。
8.硫酸亚铁溶液中滴几滴稀硫酸,加入过量细铁粉,进行腊封。
9.葡萄糖溶液容易霉变,稍加几滴甲醛即可保存。
10.甲醛易聚合,应开瓶后立即加少量甲醇;乙醛则加乙醇。
4防光:
1.硝酸银,浓硝酸及大部份有机药品应该放在棕色瓶中。
2.硝酸盐存放在地下室中既防热,又防光、防火还能防震。
3.有机试剂橱窗一律用黑漆涂染。
4.实验室用色布窗帘,内红外黑双层。
5防毒害:
1.磷、硝酸银、氯酸钾、氯化汞等剧毒物放地下室内,双人双锁,建立档案,呈批取用,使用记载,定期检查。
2.磷化钙、磷化铝吸水后放出剧毒性磷化氢,应放在干燥器中保存,贴上红色标签。
3.由于没有通风橱,经常在地面布石灰,吸附某些毒害气相物质。
4.浓酸,浓碱、溴、酚等腐蚀的药物,使用红色标签,以示警戒。
6防震:
1.硝酸铵震动易爆炸,放地下室中。
2.自制的大晶体明矾、大晶体硫酸铜,用软纸垫包放大口试剂瓶中,进行缓冲,并按“四位数字”进行编号入厨。
7防火:
1.在仪器室“大门附近”、“显眼”、“顺手”的地方设置水缸、消防桶、砂缸、泡沫灭火器及四氯化碳一瓶。泡沫灭火器药物,每年更新一次。(如有“CCl4”或“1211”灭火器更好)
2.室内电线一律换成暗线,以防药物熏蒸,短路走火。
8防鼠:
1.浆糊中适当多调一些苯酚。
2.对“指示剂”一橱药品,放一些易挥发的药物例如甲醛、煤酚皂等。鼠害严重的橱中,可交替存放浓盐酸和浓氨水。用以保护其他药品。
3.用醋酸铅调浆糊涂在鼠洞口四壁,老鼠出入时污染皮肤,舔而毙命(醋酸铅味甜而剧毒)。

药品保存对容器的选择
(1)瓶的选择:固体——广口瓶,液体——细口瓶。见光易分解的物质——棕色瓶。如:硝酸、硝酸银、氯水等。
(2)瓶塞的选择:碱性溶液不能用玻璃塞,应该用橡胶塞。如:NaOH溶液、Na2CO3溶液等。强氧化性溶液、有机溶剂不能用橡胶塞,应该用玻璃塞。如:硝酸、高锰酸钾溶液、汽油、苯等。
(3)采用液封法保存的物质:
钠——煤油;白磷——水;液溴——水;四氯化碳——水等。
(4)易与空气中物质反应的物质要密闭保存。
如:与水反应(吸水)的物质:CaCl2、碱石灰等与CO2反应的物质:NaOH、Ca(OH)2、Na2O2等与O2反应的物质:FeSO4、Na2SO3、C6H5OH、Na2S等。
(5)特殊物质的保存:HF——保存在塑料瓶中。
使用橡皮塞?不用橡皮塞?
强碱、水玻璃及某些显较强碱性的水溶液等不能用磨口玻璃瓶塞,应用橡皮塞(如氢氧钠、氢氧化钾,试剂瓶用橡皮塞)。
浓HNO3、浓H2SO4、液溴、溴水、大部分有机物不能用橡胶塞。
保存在棕色瓶中
见光易分解或变质的试剂,如HNO3、AgNO3、氯水、AgBr、AgI、H2O2、高锰酸钾等,受热易分解,保存在棕色瓶中,置暗、冷处;或用黑纸包裹,置于冷暗处密封保存。
液溴:密封保存在有玻璃塞的棕色瓶中,液面上放少量水(水封)(取用时配戴乳胶手套,并有必要的防护措施,取用时宜用长胶头滴管吸取底层纯溴)。
玻璃塞
液溴:能腐蚀橡皮塞,使用密封保存在有玻璃塞的棕色瓶中;
塑料瓶、塑料盖
氢氟酸能跟二氧化硅反应而腐蚀玻璃,有剧毒。
氨水、浓盐酸、碘、萘及低沸点有机物如苯、甲苯、乙醚等均应装在试剂瓶内加塑料盖密封,放于冷暗处。
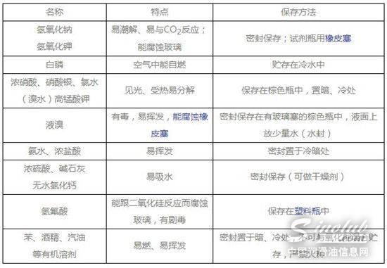
参考表格:


更多资讯,欢迎扫描上方二维码关注中国润滑油信息网微信公众号(sinolub)



以配套服务驱动价值,玛吉斯轮胎获小鹏汽车“合作协同奖”
车龄可以老,车动力必须新!
“凝硕果 驭时进 展新程”---关于召开天津市润滑油脂协会主题年会的通知
在不确定的时代,做确定的伙伴——统一石化发布2026-2030“稳赢战略”暨权威成绩单
倒计时1天!LubTop2025总评榜投票启幕,共鉴行业标杆诞生
对话路博润高层:以“前瞻性创新”应答汽车动力变局