找人才不如成为人才! 2020年表面活性剂行业基础培训班不能错过!
新世纪网络鸡汤告诉你——
如果你想得到更好的人才
那你就成为更好的人才!
中国润滑油信息网告诉你——
2020年9月9—11日
江苏无锡
2020年表面活性剂行业基础培训班
成就你的专业之路!

朝阳产业的活力未来
近年来,我国表面活性剂产业呈现出高速发展态势,与之对应的是专业人才缺口的急剧扩大。为提高表活行业管理人员专业水平,由主办单位化工人才交流劳动就业服务中心、江南大学表面活性剂及日用化工研究中心联合承办单位表面活性剂发展中心等单位,决定于2020年9月9-11日在无锡举办“2020年表面活性剂行业基础培训班”,面向相关企业及科研单位的管理、销售、技术和研发人员对表面活性剂基础理论、工艺路线、应用等方面进行系统全面的培训。
中国润滑油信息网作为此次培训班的润滑油行业独家战略合作媒体,诚挚邀请您参与培训班!
主要培训内容
1、表面活性剂产业(历史与沿革、产业及产业链、企业等);2、表面活性剂行业市场及宏观政策分析;3、表面活性剂产品生产及应用专题(包括氟硅表活、油田用表活、硅油、消泡剂等);4、表面活性剂选取法则及分析技术等相关内容。
培训人员修完规定课程,经考核合格后,可获得由化工人才交流劳动就业服务中心颁发的管理岗位能力提升证书。本证书作为职称评审、人力资源管理部门或用人单位对持证人任用、考核、聘用和能力评价的重要依据。
授课专家
根据培训需要,邀请到国内表面活性剂各领域有理论基础和应用实践经验的资深专家授课。
采用理论和实践结合——把理论讲透,把实践讲够,带着问题来,带着方法走。
报告类型:1、学术报告;2、应用技术报告。
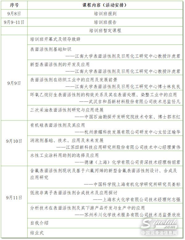
课程安排

证书样式

培训费用
9月1日前汇款:3500 元/人,9月1日后汇款 3800元/人。费用包括培训费、资料费、证书工本费、餐费(中餐和晚餐),住宿统一安排,费用自理。
报名方式
培训班报名以返回报名回执表时间为准,按报名时间先后安排座位。
联系方式:
郑老师 13411947795(微信同号)

更多资讯,欢迎扫描上方二维码关注中国润滑油信息网微信公众号(sinolub)



锚定“四化”战略,贵州轮胎三年冲刺“轮上移动解决方案提供商”
破晓之光,照亮能源未来:2026亚太能源女性领袖奖全球提名正式启动
为什么“产品同质化”,正在成为润滑油行业最大的内卷源头
一家轮胎企业,把“人文关怀”做成了看得见的日常
工业出海 孚力护航|回顾2025,美孚助力大国工业扬帆远行
圆满收官!这是出光的2025成绩单!