所当乘者势也,不可失者时也疫情常态化管控下,中国经济社会发展延续改善势头,主要指标呈现积极变化,复工复产成效显著。在这样的市场环境及机遇下,10月22—24日苏州·同里湖度假村将举办由润滑油聚焦主办的润滑油产业大会...
疫情常态化管控下,中国经济社会发展延续改善势头,主要指标呈现积极变化,复工复产成效显著。在这样的市场环境及机遇下,10月22—24日苏州·同里湖度假村将举办由润滑油聚焦主办的润滑油产业大会,以专业角度分享、讨论行业现状,复苏及洗牌阶段如何适应市场,以及困难之下所蕴藏的机遇。回顾近一年的行业动态,预测润滑油行业的未来发展趋势。
中国润滑油信息网作为此次润滑油产业大会的战略合作媒体,与您一起聚焦行业未来。

2020润滑油聚焦产业展示大会活动一览
10.22-24
苏州·同里湖度假村二期


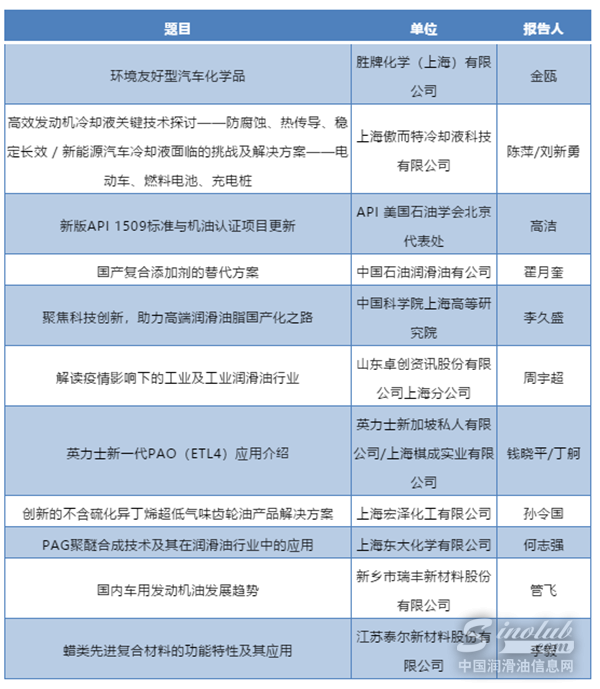
中国国际润滑油品产业发展高峰论坛
时间:10 月22 日 10:00-17:00地点:一楼报告厅

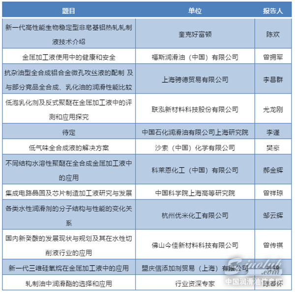
中国金属加工液技术发展论坛
时间:10 月23日 10:00-17:00地点:一楼报告厅

润滑油代工品牌峰会及对接交流议程(拟)
时间:10 月23日 10:00-17:00地点:三楼报告厅

润滑脂培训课程
讲师:无锡中石油润滑脂质量与研发部部长 褚铭铭
润滑剂基础:摩擦学和和润滑基础复习(粘度、磨损、粗糙度、斯特里贝克曲线等)
润滑脂配方:基础油、增稠剂、添加剂
润滑脂制作:润滑脂是如何制作的;步骤…
润滑脂应用:如何选择不同的润滑脂,包括轴承的一些细节等
润滑脂测试:润滑脂在开发过程中和使用过的润滑脂上进行的典型测试
润滑脂故障排除(案例研究)
金属加工液培训课程
讲师:原好富顿公司总经理,从业经验超30年的业内专家 陈春怀金属加工的理论基础金属加工液的产品选择金属加工液的配方组成问题讨论
齿轮油培训课程
讲师:潞安集团特聘润滑材料技术专家 续景
齿轮油基础(作用、要求、性能、分类、规格标准等)
齿轮油的发展趋势
齿轮油的选用及保养
齿轮油变质原因
齿轮油的应用
后疫情时期润滑油企业的法律风险与防范
疫情爆发至今,各类企业已经出现过多种类型的商业争议和法律纠纷。随着时间的推移,这些争议和纠纷类型在后疫情时期出现了新变化、新问题。本次讲座重点关注后疫情时期法律风险的新变化、新问题,以及如何应对新变化、新问题,以妥善防范法律风险。
车用润滑油渠道终端开拓专题分享会
疫情之后车油市场进入了最猛烈的终端竞争,市场要求升级,企业运营方法也需要升级,个人能力必须随之升级才能够获得一席之地。特邀汽车后市场资深实践专家与成功经销商现场同台分享!1、润滑油渠道市场变革挑战与机遇;2、直播云招商赋能渠道成功分享;3、厂商携手赋能终端做业绩。
润滑油经销商--2020智赢终端渠道发展峰会
经历过疫情的洗礼,汽车后市场将在未来几年进入更加混乱的竞争白热化期。门店需要提升自己的专业性,以应对日益复杂的市场。包括在招聘、培训和设备上增加投入,面对下一代汽车的复杂性技术;面对客户时,门店应建立数字化流程,同时考虑进行实体化改造,建立新的客户服务思维。因此,如何全方位提升门店的综合竞争力,将成为至关重要的决胜因素。
注:最终议程以现场公布为准
鸣谢以下支持单位
中国石油天然气股份有限公司上海润滑油分公司
中国石化润滑油有限公司上海研究院
中海油气(泰州)石化有限公司
上海宏泽化工有限公司/江苏泓泽添蓝润滑科技有限公司
上海道普化学有限公司
南京国晨化工有限公司
上海棋成润滑材料有限公司
上海傲而特冷却液科技有限公司
南京凯联化工新材料有限公司
广东美商工业材料有限公司
无锡市润尔石化有限公司
杭州优米化工有限公司
阿朗新科高性能弹性体有限公司上海分公司
科莱恩化工(中国)有限公司
沙索(中国)化学有限公司
上海笃林国际贸易有限公司
上海骋德贸易有限公司
南京尚勤新材料有限公司
仪征市海菱润滑油有限公司
上海邦安检测工程有限公司
江苏联泓科技有限公司
湖南金桥化工有限公司
优尼克(营口)石油化工有限公司
大连北方分析仪器有限公司
上海裕诚化工有限公司
南京威尔药业集团股份有限公司
东光县新宇化工有限公司
上海五金矿产发展有限公司
ANGUS CHEMICAL COMPANY
新乡市瑞丰新材料股份有限公司
米拓贸易上海有限公司
上海东大化学有限公司
盐城市聚科化工有限公司
上海泽骏贸易有限公司
海盐县精细化工有限公司
河北拓孚润滑油添加剂有限公司
上海奇克氟硅材料有限公司
佛山今佳新材料科技有限公司
中国科学院上海高等研究院
山西潞安矿业(集团)张家港国际贸易有限公司
上海传一电子科技有限公司
南京顺恒信化工有限公司
上海川奇机电设备有限公司
沈阳中大九盛润滑油添加剂有限公司
杭州绿普化工科技有限公司
上海华测品正检测技术有限公司
佳化化学(上海)有限公司
上海润滑油行业协会
嘉斐科技(武汉)有限公司
南京凯联化工新材料有限公司
富地润滑科技股份有限公司
山东卓创资讯股份有限公司上海分公司
胜牌化学(上海)有限公司
奎克好富顿
福斯润滑油(中国)有限公司
山东环球润滑油有限公司
科耐欧贸易(上海)有限公司
PCAS/普柯施(上海)精细化工有限公司
Temix Oleo
元庆国际贸易有限公司
龍霆企業股份有限公司
翁开尔(上海)国际贸易有限公司
芬欧蓝泰标签(中国)有限公司
伊塔玛国际贸易(上海)有限公司
广东润华化工有限公司
刚和石油(营口)有限公司
泰柯棕化(张家港)有限公司
江苏泰尔新材料股份有限公司
路路达润滑油(无锡)有限公司
北京拉力宝润滑油有限公司
广州市方川润滑科技有限公司
力能石油科技有限公司
河北盛奇润滑油科技有限公司
铜陵上化物资有限责任公司
厦门宸庄贸易有限公司
济宁市华龙石化有限公司
辽宁恒润石油化工有限公司
东莞市木山润滑油有限公司
吉林省化工进出口有限公司
长春申野润滑技术有限公司
广西驰马润滑油有限责任公司
广西路力特石化有限公司
丹阳中恒能源有限公司
常州新旭化工有限公司
上海腾春科技有限公司
扬州瑞迪特润滑科技有限公司
苏州唯尔润滑油有限公司
苏州东拓化工有限公司
天津华冠乐朗油脂有限公司
上海海兴润滑油销售有限公司
湖北润德西科技有限公司
襄阳瑞鑫润滑科技有限公司
深圳金润之科技有限公司
成都诺美格润滑技术有限公司
广州核心新材料科技有限公司
哈尔滨众恩润滑油公司
上海友华润滑油销售有限公司
南昌诚孚实业有限公司
无锡昊润科技发展有限公司
广西南宁车路宝石油化工有限公司
绍兴市富源石化有限公司
盈途实业(深圳)有限公司
阜阳市晗笑润滑油有限责任公司
叶氏润滑油有限公司
广州诺拜因化工有限公司
上海胜固科技有限公司
创恩国际贸易(上海)有限公司
赣州通辉贸易有限公司
连云港长昆润滑油贸易有限公司
深圳金乐润滑油有限公司
邢台万里润滑油脂有限公司
柳州市桂菱润滑油有限公司
山东源根石油化工有限公司
立润貿易(上海)有限公司
太平洋联合(北京)石油化工有限公司
*以上排名不分先后(截止至9月30日)
如此盛会
足以学会洞见
如何遇见?
报名请联系
↓↓↓
联系人
郑老师:13411947795(微信同号)
合作请联系
↓↓↓
朱老师:13509888948(微信同号)


发表评论
最新评论