国家再度发声:大力提升油气勘探开发力度,推动油气增储上产!2020年12月21日,国务院新闻办公室发布《新时代的中国能源发展》白皮书,其中介绍了新时代中国能源发展成就,全面阐述中国推进能源革命的主要政策和重大举措。其中,国家再度对油气行业发...
国家再度发声:大力提升油气勘探开发力度,推动油气增储上产!
2020年12月21日,国务院新闻办公室发布《新时代的中国能源发展》白皮书,其中介绍了新时代中国能源发展成就,全面阐述中国推进能源革命的主要政策和重大举措。
其中,国家再度对油气行业发展提出了要求,大力提升油气勘探开发力度,推动油气增储上产成为了下一阶段的重点工作。
对石油行业而言,国家层面的背书无疑释放了一个重大信号:国内油气行业的未来仍然大有可为。
01 保持原油稳产
2019年,我国原油对外依存度达到70.8%,原油进口量首次突破5亿大关。不断攀高的原油对外依存度之下,是我国原油产量下滑的担忧。
自2012年以来,我国原油年产量始终保持在1.9亿-2.1亿吨之间,但期间曾经连续几年出现过下滑趋势。

图片来自《新时代的中国能源发展》白皮书
为了遏制不断攀高的原油对外依存度,扭转原油产量下滑势头,我国近年来一直在大力推动油气勘探开发工作。尤其在去年提出油气勘探大开发“七年计划”之后,国内的油气开发市场呈现出了空前火热的势态。
即便在今年疫情的严峻形势下,以“三桶油”为主的油气勘探企业仍然不遗余力地推动原油增储上产,挖掘老油田潜力,扩大新油田产能。
放眼全国,塔里木、新疆、长庆、渤海湾等油气勘探开发主力区域都在近年逆势而上,掀起了一场新时代下的“石油大会战”。
得益于此,我国在油气勘探开发领域取得了突出成就,原油增储上产工作顺利推进。根据《石油发展“十三五”规划》中提出的产量目标,到今年,年国内石油产量将达到2亿吨以上。更加值得关注的是,未来随着加大国内油气勘探开发力度的推进,国内原油产量还将有望继续回升。
如何保持原油稳产?白皮书提出了更加明确的要求,其中指出要加强国内勘探开发,深化体制机制改革、促进科技研发和新技术应用,加大低品位资源勘探开发力度,推进原油增储上产。
发展先进采油技术,提高原油采收率,稳定松辽盆地、渤海湾盆地等东部老油田产量。以新疆地区、鄂尔多斯盆地等为重点,推进西部新油田增储上产。加强渤海、东海和南海等海域近海油气勘探开发,推进深海对外合作。
白皮书中还强调了科技创新对能源行业的重要推动作用,明确指出未来要在国家层面实施油气科技重大专项,重点突破油气地质新理论与高效勘探开发关键技术,开展页岩油、页岩气、天然气水合物等非常规资源经济高效开发技术攻关。
此外,白皮书中对于智慧能源应用提出了要求,未来在油气行业,数字化、大数据、人工智能等将与油气高效开发利用进行更深程度的融合,成为带动产业升级的新增长点。
02 天然气迎来大发展时代
作为一种低碳清洁的能源,天然气成为了能源转型发展大趋势下的“宠儿”,近年来,国内始终坚持加大天然气开发力度,中国的天然气行业更是迎来了前所未有的大时代。
白皮书显示,近年来,我国天然气产量明显提升,从2012年的1106亿立方米增长到2019年的1762亿立方米,特别是自2017年以来,每年新增天然气产量都超过了100亿立方米,增长速度逐年加快。
这其中离不开勘探开发投入的持续增加。近年来,以“三桶油”为代表的企业加大天然气勘探开发投入,尤其是针对页岩气的投入出现了大幅增加,2019年超过了200亿元,刷新了历史记录。
得益于此,以四川盆地、鄂尔多斯盆地、塔里木盆地为重点,我国已经建成多个百亿立方米级天然气生产基地。

图片来自《新时代的中国能源发展》白皮书
下一步,我国将继续提高天然气生产能力,促进常规天然气增产,重点突破页岩气、煤层气等非常规天然气勘探开发,推动页岩气规模化开发,增加国内天然气供应。
在今年,虽然受疫情影响,国内天然气市场需求有所下降,短期内呈现“供大于求”的情况,但这并不会对行业产生长期影响。
更加值得关注的是,今年天然气市场还出现了新的利好因素,此前,我国表示,将用不到10年时间使碳排放达峰,再经30年实现碳中和。
要实现碳中和的目标,离不开可再生电力的支撑,但风光发电的不稳定性的缺陷依旧不可忽视。而天然气相对高效清洁且应急能力强的特点,将使它成为实现向碳中和过渡过程中的重要一环。
无论是从保障国家能源安全要求,还是向碳中和新目标发展的需要,天然气行业都将迎来一个重要的战略发展机遇期。白皮书透露的信号几乎可以断定,未来加大对国内天然气的开发已成定势。
03 深化油气体制改革
除了供给和技术端的要求外,白皮书还对油气领域的体制改革提出了新的要求。
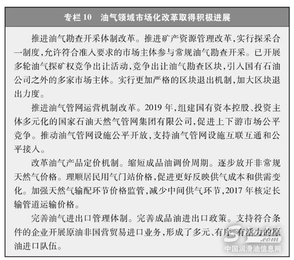
自2017年国家发布油气体制改革相关意见,行业体制改革步入了快车道,在开放油气勘查开采市场、油气管网运营机制等领域取得了重大进展。

图片来自《新时代的中国能源发展》白皮书
但体制改革并非一蹴而就,面对下一步的改革工作,白皮书指出要坚定不移推进能源领域市场化改革,还原能源商品属性,形成统一开放、竞争有序的能源市场。推进能源价格改革,形成主要由市场决定能源价格的机制。
白皮书指出在油气领域上游,要加快推进油气勘查开采市场放开与矿业权流转,这意味着未来中石油、中石化等企业内部矿权流动或将加强,同时,更多的民营、外资也有望参与到油气上游勘探领域中来,勘探开发市场活力将进一步被激活。
在油气行业的中游和下游,则重点关注管网运营机制改革、原油进口动态管理等改革,完善油气交易中心建设。
同时白皮书强调要推进能源价格市场化,进一步放开竞争性环节价格,初步建立电力、油气网络环节科学定价制度。
随着改革的推进,油气体制改革领域将会出现更多新的举措,行业市场化程度将得到进一步提高。
毫无疑问,开放的市场会带来激烈的竞争,但也将有利于推动企业的积极应变。


发表评论
最新评论