日前,国家市场监督管理总局发布了“新三包”政策,同时宣布新政自2022年1月1日起施行。新三包和旧三包的不同之处很多,除了与时俱进新增了“新能源车及新能源售后”相关条款以外,最大的不同就是维修...
日前,国家市场监督管理总局发布了“新三包”政策,同时宣布新政自2022年1月1日起施行。

新三包和旧三包的不同之处很多,除了与时俱进新增了“新能源车及新能源售后”相关条款以外,最大的不同就是维修渠道方面的内容改动。
针对维修渠道方面,新政明确指出:经营者不得限制消费者自主选择对家用汽车产品维护、保养的企业,并将其作为拒绝承担三包责任的理由。
01“新三包”新增新能源车保障条款
及退换、维修服务等政策
“汽车三包”的定义:汽车产品生产者、销售者和修理者在质量保证期内,因汽车产品质量问题,对汽车产品修理、更换、退货的行为。

在现行的汽车三包政策中,并没有关于新能源车的详细规定条款,而新版《汽车三包规定》的相关条款中增加了关于动力电池、驱动电机等新能源汽车故障“包修、包换、包退”的相关规定。
家用汽车自三包有效期起算之日起60日内或者行驶里程3000公里以内(以先到为准),因发动机、变速箱、动力蓄电池、行驶驱动电机的主要零部件出现质量问题,消费者可以凭三包证选择更换发动机、变速箱、动力蓄电池、行驶驱动电机,且商家应当免费更换。因质量问题出现转向系统失效、制动系统失效、车身开裂、燃油泄漏或者动力蓄电池起火的,消费者可以凭购车发票、三包凭证选择更换家用汽车产品或者退货。销售者应当免费更换或者退货。
02 利好40万修理厂!
“独立售后维保符合三包规定”
除此之外,“新三包”政策更值得注意到的是,维修渠道的变化。此前,消费者在汽车质保期不在4S店做保养视同脱保的行为,在汽车“新三包”中改为了“经营者不得限制消费者自主选择对家用汽车产品维护、保养的企业,并将其作为拒绝承担三包责任的理由。”

这里就不得不谈到,现行的新车“三包”政策中有规定,如果新车发生问题想要享受“三包”政策,前提是用户必须要去主机厂授权的4S店售后点进行维修。(注意,未提到不能在4S店以外售后维修场所进行保养)然后,一些车主即便正常去4S店做维修业务,但由于在修理厂做过保养,就被4S店以“从未在任何厂家授权的修理场所做过车辆保养和检查”为由不予免费维修,这无疑是一种将三包责任与保养强行绑定的“霸王条款”做法。
这种做法不少见,也上过多次新闻。在车主购买新车时,4S店也会灌输类似“保养还是要在4S店里面做的,要不然4S店就不能保修”等理念。长此以往,三包索赔保修期变成了4S店售后体系一种有效的、且隐蔽的锁客方式,配合其多年来日益丰富的延保政策及终身保养等营销手段,大部分车主在新车质保期内依然还是首选去指定的授权门店做保养。

而“汽车新三包”落地后,未来在汽车厂商授权4S店之外自主进行维修保养的消费者,也将享受“三包”政策。这一条,相当于明确了消费者的合理保养维修,是可以在厂家指定的4S店之外进行的,而厂家和经销商,都不能以”未在4S店保养维修“为由,拒绝消费者合理的三包权益。
也就是说,修理厂将有机会接触到新车车主,尤其是对于“互联网”、“个性化”需求更高、更喜欢选择自由空间的年轻车主;厂家和经销商不能再随便以”未在4S店保养维修“为由,拒绝消费者合理的三包权益,因为不合法。两者相结合来看,新政都将利于40万修理厂跟车主之间建立更好的服务和互动关系,促进门店更好盈利。
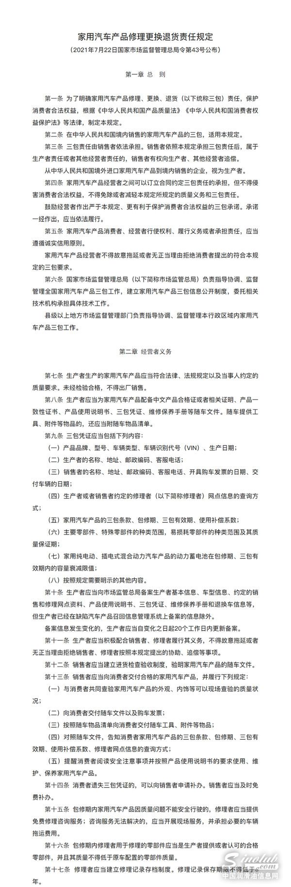
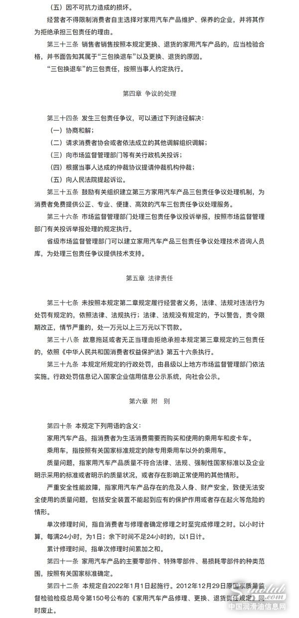
附:汽车“新三包”条款细则


![]()


发表评论
最新评论