20 世纪 30 年代以前,工业润滑材料中很少使用润滑油添加剂,一般采用矿物油即可满足工业润滑的需求。随着科技发展,国外添加剂生产商研发出了添加环烷酸铝的润滑油以解决此类问题,从此进入发动机油中使用添加剂的时代。 这一时期的添加剂品种发展历...
20 世纪 30 年代以前,工业润滑材料中很少使用润滑油添加剂,一般采用矿物油即可满足工业润滑的需求。随着科技发展,国外添加剂生产商研发出了添加环烷酸铝的润滑油以解决此类问题,从此进入发动机油中使用添加剂的时代。 这一时期的添加剂品种发展历程如下图所示:

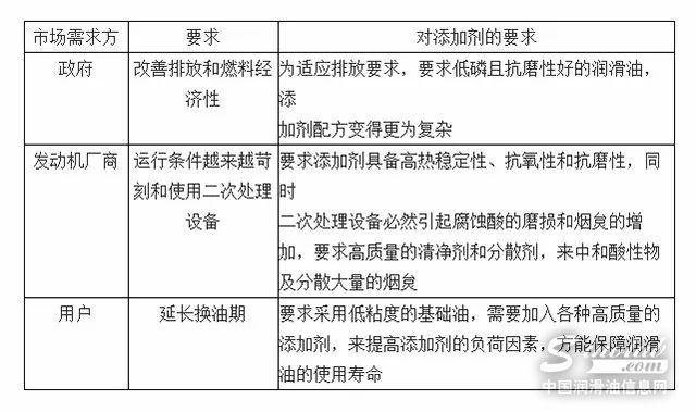
伴随着节能环保意识的普及,人们对工业污染排放以及能源消耗问题愈来愈重视,市场发生了以下对润滑油添加剂影响重大的转变:一是在政府立法领域,各国推出新的节能减排法规,要求改善排放、提高燃料经济性;二是在工业应用领域,政策的变化促使动力设备的技术发生了升级转变(比如发动机的设计) ,设计运行条件变得越来越苛刻;三是终端用户方面,用户希望能够获得更长的使用寿命(比如汽车机油更长的换油期) 、更佳的运行稳定性和更低的维护成本。
这对添加剂行业产生了诸多影响:一方面,添加剂的需求结构发生了变化,高品质添加剂用量迅速增大;另一方面,需要研发新的添加剂品种来适应更为严苛的使用环境,同时也使得添加剂的配方变得更为复杂。以发动机润滑油添加剂为例,主要影响如下:

全球润滑油添加剂行业经过近百年的发展,已趋于成熟阶段,市场规模巨大且较为稳定,2014-2016 年,全球润滑油添加剂需求量分别为 420 万吨、417 万吨及429 万吨,市场规模分别为 163 亿美元、135 亿美元及 141 亿美元。随着汽车保有量不断增加、节能环保监管日趋严格以及消费升级等多因素的综合影响,未来几年全球润滑油添加剂市场将保持稳步增长的态势。根据数据至 2020 年,全球润滑油添加剂需求量将从 2016 年的 429 万吨增长至 2020 年的504万吨,复合增长率达 4.08%;市场规模从 2016 年 141 亿美元,增长至 2020 年的 162.80 亿美元, 复合增长率达 3.66%。
在全球各类润滑油添加剂中,分散剂、粘度指数改进剂和清净剂这三种添加剂约占润滑油添加剂市场的 70%,其次是抗磨剂、抗氧剂、腐蚀抑制剂等。
随着汽车工业不断发展, 较多应用于车用润滑材料的分散剂、粘度指数改进剂和清净剂比重有所上升,从 2008 年的 65%增长至2012年的70%。

在全球,按润滑油添加剂的主要应用领域分类,约有 2/3 的润滑油添加剂应用于机动车领域;其次是金属加工液和工业发动机润滑油 ,两者添加剂用量相当;还有一小部分用于通用工业润滑油以及润滑脂。
我国是机动车保有量大国以及工业制造大国,润滑油添加剂需求巨大,2014-2016 年,我国润滑油添加剂需求量分别为 78.15 万吨、81.40 万吨及 84.50 万吨,复合增长率达 3.98%,增速高于同期全球平均水平。在我国机动车市场快速增长、工业强国进程加快以及节能环保措施不断加强的因素影响下,预计未来几年,我国润滑油添加剂市场需求仍将保持高于全球平均水平的增速,稳步增长。据上海市润滑油品行业协会的保守估计,至 2020 年,我国润滑油添加剂需求量将从 2016年的 84.50 万吨增长至 2020 年的 100 万吨,复合增长率达 4.30%。
在我国,分散剂、清净剂和粘度指数改进剂是生产车用润滑油脂的主要添加剂材料,是消耗量最大的几种润滑单剂,三种单剂产品合计占添加剂需求量的65%以上。根据上海市润滑油品行业协会测算,2015 年前述三种添加剂的消费量分别为19.71 万吨、17.02 万吨和 18.32 万吨,分别占 2015 年添加剂需求量的 24.2%、20.9%和 22.5%。
近年来全球润滑油需求量基本保持稳定,以中国为代表的新兴经济体快速发展,从而带动了全球润滑油需求量较快增长。根据上海市润滑油品行业协会的统计,全球润滑油消费量由2013年的 3,960 万吨增长至 2015 年的 4,170 万吨,年均增长率为 2.62%。2015年,全球润滑油需求量中,车用润滑油占比54%,工业润滑油占比 46%。
伴随经济增长和人们生活水平的提高,我国汽车消费市场呈现高速增长,直接带动了车用润滑油市场快速发展。虽然我国润滑油消费量整体增速较快,但人均消费量依然偏低,预计在相当长的一段时期内,我国润滑油消费仍有较大的增长潜力。随着我国经济占全球比重的增加以及经济的成功转型,国民润滑油消费量也会达到或超过全球人均水平,润滑油需求量将保持稳定增长,至 2020 年,中国润滑油市场总需求将超过 1000万吨。
庞大的机动车保有量,使得润滑油成为汽车行业刚性需求,是润滑油添加剂行业稳定发展的基本保障2013-2015 年,我国机动车保有量每年以将近 6%的速度增长,截至2016 年底,我国机动车保有量达 2.90 亿辆,其中汽车 1.94 亿辆。随着我国机动车新增量、保有量以及总行驶里程的持续增加,车用润滑油需求也逐步增加,车用润滑油消费量在未来将继续维持上升的态势。
润滑油的最大应用领域是运输工具市场,包括道路交通运输、海洋运输和航空运输市场。近年来,运输工具市场,尤其是汽车市场庞大的保有量和总行驶里程的不断增长, 为润滑油添加剂市场奠定了坚实的基础。 我国汽车保有量从2009年的0.51亿辆增加至2016年的1.94亿辆,复合增长率达21.03%。
我国添加剂行业是伴随着国外先进技术及设备的引进和消化吸收而发展起来的,国内添加剂企业存在的主要问题是技术创新和科技研发能力不足,尤其是在高端添加剂领域,多数添加剂企业科研经费投入不足或较少,缺乏高素质的科研创新人才,市场意识、创新意识不强,不能及时应对市场变化而调整产品结构,行业技术创新能力有待进一步提高。


发表评论
最新评论