不久前,有客户在途虎养车工场店拉起横幅维权的事件引起关注,经过上海市消费者权益保护委员会调解,以及第三方专家的鉴定,现我司将鉴定结果及最新进展公布如下:故障原因:途虎养车和车主成先生共同委托上海科鉴司法鉴定所的专家进行故障原因检测。上海科鉴...
不久前,有客户在途虎养车工场店拉起横幅维权的事件引起关注,经过上海市消费者权益保护委员会调解,以及第三方专家的鉴定,现我司将鉴定结果及最新进展公布如下:
故障原因:
途虎养车和车主成先生共同委托上海科鉴司法鉴定所的专家进行故障原因检测。上海科鉴司法鉴定所的专家曹金生在拆解发动机后,认定故障原因是车辆正时齿状传动皮带(简称“正时皮带”或“传动皮带”)碎屑掉落导致机油泵堵塞。同时检测报告显示,无证据证明机油泵集滤器口堵塞与机油有关。
最新进展:
在上海市消费者权益保护委员会的调解下,车主成先生在获取了美孚与海湾出具的批次油品的质检报告和上海科鉴所专家出具的情况鉴定报告后,对机油品质和车辆故障原因鉴定表示认可。
故障已经找到,目前该车辆已维修完毕,车主成先生已于6月1日将维修好的车辆提走。至此,问题得到圆满解决。
根据国家相关法规规定,消费者有权自主选择维修企业和维修服务,用户选择途虎养车等第三方养护平台进行保养的,不影响车辆在4S店的质保。车主成先生后续在4S店的其他正常质保权益将不会受到影响。
因为不同的汽车生产厂商在车辆保养时,有不同技术和设计考量,因此途虎养车提醒广大车主,按照厂家推荐机油标号进行车辆保养。
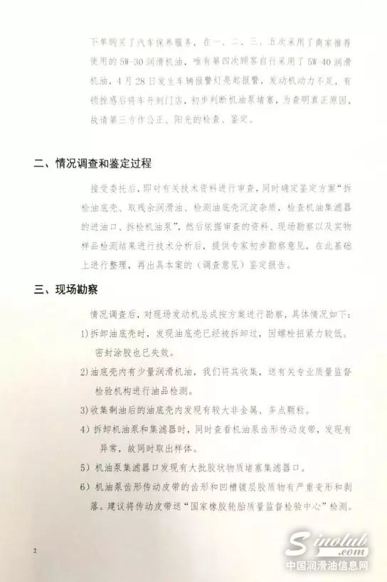
附1:事故检测报告全文





附2:美孚与海湾出具的批次油品证明




发表评论
最新评论