主页
搜索
用户中心
导航
热门搜索
总评榜
LubTop2025
汽车保养
工业润滑油
基础油价格
栏目导航
选油指南
使用场景选油
车型/设备选油
品牌与型号对比
误区与常见问题
应用测试与体验
选油判断
应用场景
乘用车
商用车
工程机械
工业设备
新能源与热管理
其他液冷/热管理场景
数据中心液冷
储能系统热管理
技术与标准
基础油
添加剂
标准体系解读
油液检测
工具与资源
知识库
行业观察
行业动态
行业趋势
企业与竞争
市场与渠道
政策解读
行业风险提示
行业周报
数据与榜单
市场报告
行业统计
国际贸易数据
LubTop总评榜
品牌与产品
品牌动态
产品矩阵
品牌体系
产品适配表
品牌对比
欢迎访问中国润滑油信息网官方网站!
总评榜
LubTop2025
汽车保养
工业润滑油
基础油价格
注册
|
登录
行业研究专题
|
润滑问题中心
|
选油指南
使用场景选油
车型/设备选油
品牌与型号对比
误区与常见问题
应用测试与体验
选油判断
特种润滑
润滑脂
金属加工液
特种工况油液
行业场景
解决方案
常见问题
应用场景
乘用车
商用车
工程机械
工业设备
新能源与热管理
其他液冷/热管理场景
数据中心液冷
储能系统热管理
技术与标准
基础油
添加剂
标准体系解读
油液检测
工具与资源
知识库
行业观察
行业动态
行业趋势
企业与竞争
市场与渠道
政策解读
行业风险提示
行业周报
数据与榜单
市场报告
行业统计
国际贸易数据
LubTop总评榜
品牌与产品
品牌动态
产品矩阵
品牌体系
产品适配表
品牌对比
行业热点速览
行业对话
LubTop总评榜
活动专题
行业周报
视频
图说
展会
首页
行业观察
行业趋势
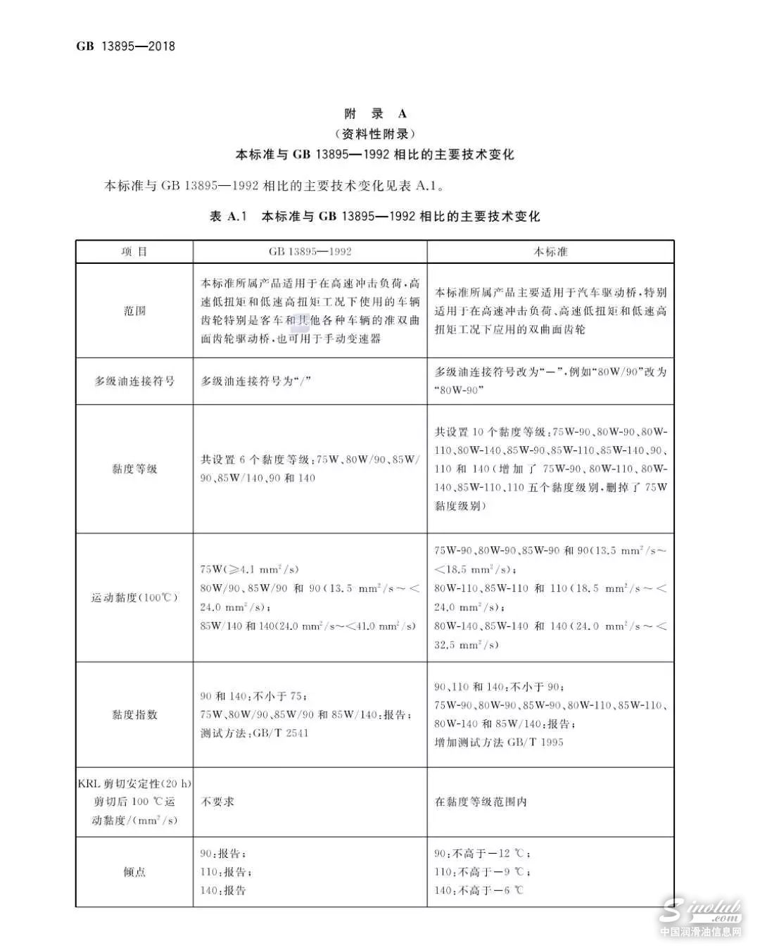
齿轮油新国标 GB 13895-2018《重负荷车辆齿轮油》发布
齿轮油新国标 GB 13895-2018《重负荷车辆齿轮油》发布
2018-08-06
中国润滑油信息网
分享到:
扫码分享到微信
(来源:互联网)
更多资讯,欢迎扫描下方二维码关注中国润滑油信息网微信公众号(sinolub)
很赞哦! (
)
标签:
发表评论
◎欢迎参与讨论,请在这里发表您的看法、交流您的观点。(审核通过可见)
提交评论
最新评论
微信公众号二维码
最新资讯
张雪机车双冠刷屏后,摩托车机油这一步很多人还在踩坑
柯赛德润滑油硬核登场第二十四届国际润滑油品展:以德国工艺定义润滑新水准
加美润滑油亮相第二十四届中国国际润滑油品展,专注高端工业润滑服务大国制造
十二载"质"造标杆:TÜV莱茵在沪举办2026光储盛典发布会
长城润滑油、昆仑润滑属于LubTop十大品牌核心阵营,为什么在LubTop2025中以“中国超级军团”呈现?
喜报!中国石化润滑油有限公司两家分公司入选国家级绿色工厂名单
中国摩托的骄傲!正新轮胎配套张雪机车,共推产业链升级
LubTop2025|壳牌工业润滑油荣耀时刻,高光同享
热门排行
1、【车油轮人才新职位】领航润滑油优质职位招聘
2、从 API SP 到 SQ,从 GF-6 到 GF-7:润滑油技术壁垒再升高,你准备好了吗?
3、2025年Automechanika Shanghai规模再度扩大:首次启用国家会展中心(上海)全部15个展馆
4、日均1.3亿人次自驾潮来袭,润滑油行业解锁增长新密码
5、回归初味,还原本真 延长壳牌洋县踏春自驾游
6、润滑油品牌哪家强?LubTop2024 润滑油总评榜荣耀张榜
7、当心一箱廉价汽油毁了你的自驾游!
8、暑期自驾游要准备些什么?
9、房车自驾游成为现今最时髦的旅游方式
10、玉柴马石油-龙护工程机械油全国招商丨卓越的品质,专业的品牌!
推荐专题
2026中国润滑油行业贺岁金榜专题
2026-02-15
2025北京国际风能大会暨展览会专题
2025-12-06
LubTop2025中国润滑油行业年度总评榜专题
2025-11-03
第二十四届上海国际润滑油品及应用技术展览会专题
2025-06-12
2025CICEE长沙工程机械展专题
2025-05-27
标签云
#基础油
#埃克森美孚
#茂名石化
#LubTop2025
#阿美
#布伦特
#美孚
#壳牌
#白油
#沙特
#S-Oil
#雪佛龙奥伦耐
#昆仑润滑
#中国石化
#III 类基础油
#高端润滑油
#霍尔木兹海峡
#供应链
#基础油价格
#国产替代
#润滑油行业
#地缘冲突
#炼厂
#调合厂
#雪佛龙
#火灾
#龙蟠科技
#巴斯夫
#统一
#科莱恩
#Eneos
#中国石油
#荆门石化
#沙特阿美
#马石油
#炼油
#中海油
#霍尼韦尔
#广东石化
#化工
#OPEC
#道达尔
#中海壳牌
#Shell
#Jiffy Lube
#Pennzoil
#Quaker State
#Rotella
#Monomoy Capital Partners
#润滑油业务
发表评论
最新评论